Vlf Cable Testing Procedure Pdf

Vlf Cable Test Voltage Ieee Standard High Voltage Inc

Vlf Cable Test Voltage Ieee Standard High Voltage Inc

Pdf Ieee Guide For Field Testing Of Shielded Power Cable Systems Using Very Low Frequency Vlf Less Than 1 Hz Ieee Power And Energy Society Adal Sanche Academia Edu

Pdf Ieee Guide For Field Testing Of Shielded Power Cable Systems Using Very Low Frequency Vlf Less Than 1 Hz Ieee Power And Energy Society Adal Sanche Academia Edu

Power Cable Testing And Diagnostics Overview

Power Cable Testing And Diagnostics Overview

Pdf Condition Monitoring Of Distribution Cables Using Vlf Diagnostic Test With Tangent Delta Time Domain Reflectometry And Partial Discharge Measurements

Pdf Condition Monitoring Of Distribution Cables Using Vlf Diagnostic Test With Tangent Delta Time Domain Reflectometry And Partial Discharge Measurements

The Basics Of Vlf Testing Hv Technologies Inc

The Basics Of Vlf Testing Hv Technologies Inc

Request For Approval Letter Templates Pdf Free Premium Inside Bank Charges Refund Letter Template 10 Profe In 2020 Letter Templates Professional Templates Lettering

Request For Approval Letter Templates Pdf Free Premium Inside Bank Charges Refund Letter Template 10 Profe In 2020 Letter Templates Professional Templates Lettering

Request For Approval Letter Templates Pdf Free Premium Inside Bank Charges Refund Letter Template 10 Profe In 2020 Letter Templates Professional Templates Lettering

Thus it is quite natural for utilities to also use withstand and partial discharge tests as commissioning and maintenance tests for cable.

Vlf cable testing procedure pdf. Ieee 400 4 2015. Ieee 400 3 2006 ieee guide for partial discharge testing of shielded power cable systems in a field environment. These numbers result from many years of vlf field use and research. Very low frequency vlf withstand testing is the application of an ac sinusoidal waveform generally at 0 01 0 1 hz to assess the quality of electrical insulation in high capacitive loads such as cables.

Reduction in cable life. The test measures the insu lation resistance between the phases and or between phase and ground. It is intended to detect deterioration of the system and to check the serviceability so that suitable maintenance procedures can be initiated. Ieee guide for field testing of shielded power cable systems using very low frequency vlf 1.

Approximately 12 of cables fail during the test and cable repair can then be done in a planned manner. This combination of size and power makes very low frequency cable testing perfect for testing longer sections of cable and apparatus. The benefits of vlf maintenance testing regular routine maintenance testing of aged cables has been demonstrated to reduce the chance of unscheduled failure to approximately 10 of the failure rate that might be encountered without such testing. Overview this guide provides a description of the methods and practices to be used in the application of very low frequency vlf high voltage excitation for field testing of shielded power cable systems bach b1 1 and 2 2.

Insulation resistance testing purpose. During the test cables are subjected to a test voltage significantly higher than what they experience during normal operating conditions. Dc high voltage testing of new xlpe cables is not recognised to cause cable deterioration however in order to adopt a standard approach vlf ac testing is preferred instead of dc high voltage testing for new and aged xlpe cables. It is commonly used in the industry for acceptance testing prior to energizing the cable and for maintenance testing programs.

High voltage withstand tests are used in conjunction with partial discharge measurements on solid dielectric cable and accessories within manufacturing plants to ensure the quality of completed cable system components from mv to ehv. Vlf testers are smaller and more practical than ac testers but output the same amount of power as a 50 hz mains device. There are no rules of thumb to be used. Vlf tan delta and withstand testing of electrical power cables 6 maintenance test a field test made during the operating life of a cable system.

The cable tests described below are to be carried out after. Vlf cable test voltages and time durations are set by ieee standard 400 2 2013. Vlf testing uses very low frequencies as part of an ac cable maintenance routine.

Guidelines For High Potential Hi Pot Dc Testing Of Medium Voltage Cables Eep

Guidelines For High Potential Hi Pot Dc Testing Of Medium Voltage Cables Eep

Vlf 34e Energy Support Pdf Catalogs Technical Documentation Brochure

Vlf 34e Energy Support Pdf Catalogs Technical Documentation Brochure

Ieee 400 2 2013 Released Cable High Voltage

Ieee 400 2 2013 Released Cable High Voltage

Pdf Interpretation Of Dielectric Loss Data On Service Aged Polyethylene Based Power Cable Systems Using Vlf Test Methods

Pdf Interpretation Of Dielectric Loss Data On Service Aged Polyethylene Based Power Cable Systems Using Vlf Test Methods

400 2 2004 Vlf Pdf Ieee Standards Ieee Std 400 2 2004 400 2 Tm Ieee Guide For Field Testing Of Shielded Power Cable Systems Using Very Low Course Hero

400 2 2004 Vlf Pdf Ieee Standards Ieee Std 400 2 2004 400 2 Tm Ieee Guide For Field Testing Of Shielded Power Cable Systems Using Very Low Course Hero

Https Ieeexplore Ieee Org Iel7 6517852 6517853 06517854 Pdf

Https Ieeexplore Ieee Org Iel7 6517852 6517853 06517854 Pdf

Vlf Cr 28 40 60 Cosine Rectangular Cable Testing

Vlf Cr 28 40 60 Cosine Rectangular Cable Testing

Pdf Ieee Guide For Field Testing And Evaluation Of The Insulation Of Shielded Power Cable Systems And Ieee 400 2 Guide For Testing Of Shielded Power Cable Systems Using Very Hector Seijo

Pdf Ieee Guide For Field Testing And Evaluation Of The Insulation Of Shielded Power Cable Systems And Ieee 400 2 Guide For Testing Of Shielded Power Cable Systems Using Very Hector Seijo

Https Www Neetrac Gatech Edu Publications Jicable19 67 Vlf Final Pdf

Https Www Neetrac Gatech Edu Publications Jicable19 67 Vlf Final Pdf

Pdf Very Low Frequency Ac Hipots A Review Of Vlf Testing Answers To Frequency Asked Questions Kishore Kumar Belagalla Academia Edu

Pdf Very Low Frequency Ac Hipots A Review Of Vlf Testing Answers To Frequency Asked Questions Kishore Kumar Belagalla Academia Edu

Pdf Investigating The Effect Of Frequency And Wave Shape Of Voltage Source On Partial Discharge Behaviour Within Cavity In Medium Voltage Cable

Pdf Investigating The Effect Of Frequency And Wave Shape Of Voltage Source On Partial Discharge Behaviour Within Cavity In Medium Voltage Cable

Pdf Experience On Condition Monitoring Of Underground Distribution Cables In Singapore Using Oscillating Wave Test System

Pdf Experience On Condition Monitoring Of Underground Distribution Cables In Singapore Using Oscillating Wave Test System

Method Statement Mv Cable Hipot Test Coaxial Cable Electrical Components

Method Statement Mv Cable Hipot Test Coaxial Cable Electrical Components

Bounty Hunter Vlf Owners Manual Pdf Shop Metal Detectors

Bounty Hunter Vlf Owners Manual Pdf Shop Metal Detectors

Pdf C2 2 C2 2 Methods And Experience Of Very Low Frequency Vlf Diagnostic Testing To Support Asset Management Of Critical Mv Circuits

Pdf C2 2 C2 2 Methods And Experience Of Very Low Frequency Vlf Diagnostic Testing To Support Asset Management Of Critical Mv Circuits

Http Ieeexplore Ieee Org Iel5 7718 21156 00982216 Pdf

Http Ieeexplore Ieee Org Iel5 7718 21156 00982216 Pdf

Pdf Control Design For A Very Low Frequency High Voltage Test System

Pdf Control Design For A Very Low Frequency High Voltage Test System

Pdf Correlation Between Tan D Diagnostic Measurements And Breakdown Performance At Vlf For Mv Xlpe Cables

Pdf Correlation Between Tan D Diagnostic Measurements And Breakdown Performance At Vlf For Mv Xlpe Cables

Https Encrypted Tbn0 Gstatic Com Images Q Tbn 3aand9gctt329a4gogzcbuvshbya2vvnv L H8yxx Vc7uphclhnyhzp J Usqp Cau

Https Encrypted Tbn0 Gstatic Com Images Q Tbn 3aand9gctt329a4gogzcbuvshbya2vvnv L H8yxx Vc7uphclhnyhzp J Usqp Cau

Vlf Insulation Testing

Vlf Insulation Testing

Damped Ac For Commissioning Diagnostic Testing Of Hv Cable Circuits Inmr

Damped Ac For Commissioning Diagnostic Testing Of Hv Cable Circuits Inmr

Megger Seba Vlf Cr 28 Kv Test System Cable Testing

Megger Seba Vlf Cr 28 Kv Test System Cable Testing

Testing And Commissioning Of Mv Hv Cables

Testing And Commissioning Of Mv Hv Cables

Https Ieeexplore Ieee Org Iel5 94 27738 01237335 Pdf

Https Ieeexplore Ieee Org Iel5 94 27738 01237335 Pdf

Pdf A Comparative Study Of Dielectric Dissipation Factor Measurement Under Very Low And Power Frequencies

Pdf A Comparative Study Of Dielectric Dissipation Factor Measurement Under Very Low And Power Frequencies

Pdf The Selection Of The Frequency Range For High Voltage On Site Testing Of Extruded Insulation Cable Systems

Pdf The Selection Of The Frequency Range For High Voltage On Site Testing Of Extruded Insulation Cable Systems

Pdf Verification Of Matlab Simulink Power Cable Modelling With Experimental Analysis

Pdf Verification Of Matlab Simulink Power Cable Modelling With Experimental Analysis

Https Www Atecorp Com Atecorp Media Pdfs Data Sheets High Voltage Cds Series Datasheet Pdf

Https Www Atecorp Com Atecorp Media Pdfs Data Sheets High Voltage Cds Series Datasheet Pdf

Https Www Eatechnology Com Americas Wp Content Uploads Sites 5 2017 05 Fea Hignbthm Neta Sp17 Flowone Pdf

Https Www Eatechnology Com Americas Wp Content Uploads Sites 5 2017 05 Fea Hignbthm Neta Sp17 Flowone Pdf

High Voltage Cable Wikipedia

High Voltage Cable Wikipedia

Pdf Field And Or Resistivity Mapping In Mt Vlf And Implications For Data Processing

Pdf Field And Or Resistivity Mapping In Mt Vlf And Implications For Data Processing

Https Www Pro Test Co Nz Site Pacifictestinstruments Files Pdf Technical 20pages Hv 20cable 20testing 20and 20diagnostic 20handbook 20 Pdf

Https Www Pro Test Co Nz Site Pacifictestinstruments Files Pdf Technical 20pages Hv 20cable 20testing 20and 20diagnostic 20handbook 20 Pdf

Imcorp Case Studies Imcorp

Imcorp Case Studies Imcorp

Http Tsdos Org 2019 Media Presentation2019 Spikes Cable 20testing 20anomalies 20for 20windpark 20testing 20applications 20cable 20fault 20location 20 20test 20and 20diagnostics Ppt Pdf

Http Tsdos Org 2019 Media Presentation2019 Spikes Cable 20testing 20anomalies 20for 20windpark 20testing 20applications 20cable 20fault 20location 20 20test 20and 20diagnostics Ppt Pdf

Http Hvinc Com Wp Content Uploads 2016 12 Vlf 40 60 Brochure1 Pdf

Http Hvinc Com Wp Content Uploads 2016 12 Vlf 40 60 Brochure1 Pdf

Steel Designers Handbook Gorenc Pdf Free Pdf Books In 2020 Analysis Counter Strike Source Fundamental

Steel Designers Handbook Gorenc Pdf Free Pdf Books In 2020 Analysis Counter Strike Source Fundamental

Http Www Ewiintl Com Vlf Pdf

Http Www Ewiintl Com Vlf Pdf

Pdf Magnetic And Very Low Frequency Electromagnetic Vlf Em Investigations For Gold Exploration Around Ihale In Bunnu Kabba Area Of Kogi North Central Nigeria

Pdf Magnetic And Very Low Frequency Electromagnetic Vlf Em Investigations For Gold Exploration Around Ihale In Bunnu Kabba Area Of Kogi North Central Nigeria

Https Www Sonel Pl Media Product Attachments Datasheet S Xx Vlf En V1 00 Pdf

Https Www Sonel Pl Media Product Attachments Datasheet S Xx Vlf En V1 00 Pdf

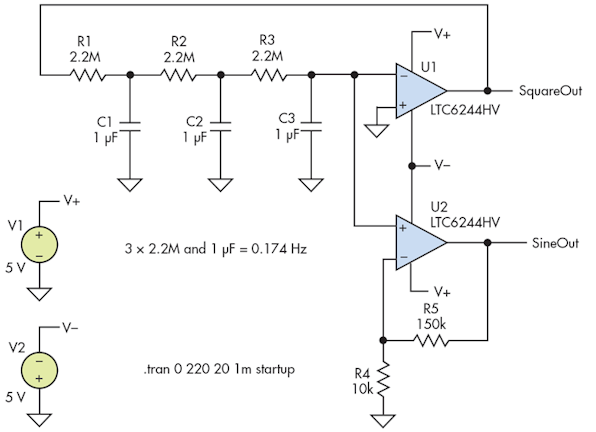
Simple Generator Provides Very Low Frequency Distortion Sine And Square Waves Pdf Download Electronic Design

Simple Generator Provides Very Low Frequency Distortion Sine And Square Waves Pdf Download Electronic Design

Cable Test And Fault Location Equipment Megger Pdf Catalogs Technical Documentation Brochure

Cable Test And Fault Location Equipment Megger Pdf Catalogs Technical Documentation Brochure

Ieee Std 81 2 1991 Institute Of Electrical And Electronics Engineers Force

Ieee Std 81 2 1991 Institute Of Electrical And Electronics Engineers Force

Https Atecorp Com Atecorp Media Pdfs Data Sheets High Voltage Vlf 28cmf Datasheet Pdf

Https Atecorp Com Atecorp Media Pdfs Data Sheets High Voltage Vlf 28cmf Datasheet Pdf

Https Www Hvtechnologies Com Sites Default Files Inline Files Vlf Mwt 20booklet 20w Frida Pdf

Https Www Hvtechnologies Com Sites Default Files Inline Files Vlf Mwt 20booklet 20w Frida Pdf

Source : pinterest.com